EE296 Sophomore Project - University of Hawaii at Manoa
Spring 2012
Software Languages: C
Applications: MPLab, Eagle

"Join the UH MicroMouse Team to design and build an autonomous robot that solves a maze. Mice are built in teams of 2 to 5 members and compete in a local mini-competition with the possibility of being sent to the IEEE Regional competition on the mainland."
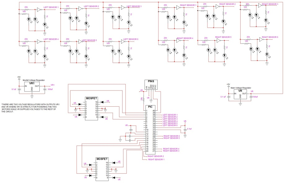
Our team of four created a micromouse using top-down sensors. Two 3x2 sensor layouts are set on opposite sides of the mouse for a total of 12 sensors. The sensors detect from above whether there is a wall, and the mouse will respond accordingly.
A C language program is implemented into a PIC 16F4620 microchip using a PICkit 2 to allow the mouse to determine how its motors will run depending on the sensor inputs. A right wall-hugging algorithm was used.
Aluminum chassis, two (2) stepper motors, twelve (12) top-down sensors, twelve (12) LEDs, two (2) mosfets, two (2) TTL 74'04 inverters, PIC 16F4620 microcontroller, PICkit 2, four (4) AA Batteries, switch, copper boards, etching solution, wires, resistors, capacitors, screws